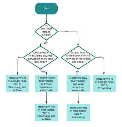
Deciding the aiWARE configuration and how you are going to install it depends on the following considerations.
aiWARE installations
Depending on the AI functionality that you need, you can install only the AI Processing capability of aiWARE, or install both the AI Processing and AI Data capabilities of aiWARE.
The AI Processing configuration
The AI Processing configuration runs cognitive processing only, and the data that is generated by AI Processing does not persist. There is no support for long-term storage of job results.
The AI Processing and AI Data configuration
AI Processing and AI Data are the full stack of aiWARE. This configuration includes cognitive processing and allows for data persistence, like long-term storage of job results, training of datasets, engine benchmarking, among other tasks.
aiWARE nodes
You can run all AI Processing services and AI Data services in one single computer node. Install aiWARE in a single node for evaluation and testing environments only because the load of production environments is heavy for a single computer node to process. To distribute the load that the services create, you can install aiWARE in multi-nodes, with nodes running the minimum set of services for the AI Processing configuration or for the AI Processing and AI Data configuration.
At a minimum, you need to deploy a single node of aiWARE with AI Processing capability.
Use the following flowchart to help you decide the appropriate installation for your environment.

What do to next